慢病共治計劃|45歲以上免費驗三高 $0拎基本處方藥!參加方法、資助金額一文看清

慢性疾病共同治理先導計劃(慢病共治計劃)於2023年末由醫務衞生局推出,為45歲以上香港居民提供糖尿病、高血壓及高血脂篩查服務與治療資助。下文將為你詳細介紹慢病共治計劃參加資格、登記方法、資助金額、自付額、醫生名單及達標獎勵機制。
慢病共治計劃簡介丨慢病共治計劃參加資格丨慢病共治計劃登記方法丨慢病共治計劃收費及資助金額
慢病共治計劃共付額丨慢病共治計劃|醫生名單丨慢病共治計劃達標獎勵機制丨慢病共治計劃常見問題(FAQs)
慢病共治計劃相關文章
慢病共治計劃簡介
為鼓勵巿民及早預防及管理慢性疾病,政府於2023年推出慢病共治計劃(全稱慢性疾病共同治理先導計劃),透過政府與市民「共同付費」的模式,提升全民健康水平。政府會在篩查階段和治療階段提供資助,而參加者則需支付部分的共付額。
參加者可以自選家庭醫生,以配合「一人一家庭醫生」理念。而於2025年3月末起,,分階段擴展「慢病共治計劃」至醫管局轄下指定普通科門診診所,為弱勢社群提供預防篩查及護理服務。同時慢病共治計劃篩查範圍除了原有的糖尿病和高血壓外,更加入血脂檢查,擴展至「三高全覆蓋」。
慢病共治計劃參加資格
首先,申請者必須是年滿45歲或以上的香港居民,同時參加者必須未確診患有糖尿病或高血壓。另外合資格市民必須已登記加入電子健康紀錄互通系統(醫健通),並成為其居住或工作地區康健中心或康健站的會員。
慢病共治計劃登記方法
慢病共治計劃登記方法共有2種:
慢病共治計劃登記方法|方法一
親身前往全港各區的地區康健中心或康健站登記成為會員,同意使用醫健通後,由地區康健中心/站協助配對家庭醫生。地區康健中心/站會按家庭醫生轉介及計劃參加者狀況,安排護士診所及/或專職醫療服務,包括物理治療、營養服務、視光及足病診療等。
慢病共治計劃登記方法|方法二
市民可以在基層醫療署官方網站「搜尋家庭醫生」頁面,尋找有「可於診所登記參加慢性疾病共同治理先導計劃」的有標籤家庭醫生診所,直接聯絡相關醫生登記參加計劃,並與該家庭醫生進行配對。而家庭醫生會同時為他們登記成為地區康健中心/站會員,並為參加者診症。
慢病共治計劃收費及資助金額
如果市民在參加慢病共治計劃後被診斷為血糖偏高,或已患有糖尿病、高血壓或高血脂,就可以獲政府資助,由選定的家庭醫生長期跟進︰
慢病共治計劃|診症獲處方藥物免藥費
病人診症後獲處方「慢病共治計劃」基本藥物名單內藥物,無須額外支付任何藥費。而「慢病共治計劃」基本藥物現包括100項以上,涵蓋抗高血壓、調節血脂、抗生素,以及用於治療慢性乙型肝炎、骨質疏鬆、甲狀腺疾病等和偶發性疾病相關健康問題的藥物,足以應付血糖偏高、糖尿病、高血壓及其他相關病症的一般療程需要。
慢病共治計劃共付額
在慢病共治計劃中,參加者可獲一定的政府資助,但參加者仍需承擔部分共付額。以下是慢病共治計劃共付額:
慢病共治計劃共付額|篩查及治療診症
慢病共治計劃共付額|化驗及檢查
慢病共治計劃共付額|護士診所/視光師/物理治療師/營養師
慢病共治計劃|醫生名單
參與慢病共治計劃的家庭醫生名單涵蓋了全港各區,總數逾千名。如果想查閱最新的醫生名單,可以瀏覽基層醫療署官方網站「搜尋家庭醫生」頁面,再根據搜尋功能,按地區或診所名稱進行篩選。
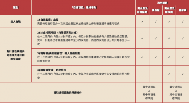
慢病共治計劃達標獎勵機制
為了鼓勵提升參加者積極參與治療過程,慢病共治計劃設有達標獎勵機制。若參加者在年度內達到指定的健康指標,例如持續每月在醫健通上傳血壓數據、按時出席所有受資助的覆診,以及完成由康健中心安排的自強計劃或特定檢查,便可在下一個計劃年度獲得獎勵。達標的參加者在下年度第一次受資助診症時,直接扣減高達HK$150的共付額。達標獎勵由參加者的第二個個人計劃年度開始計算,適用於已進入治療階段的高血壓、糖尿病或高血壓兼血糖偏高人士。
慢病共治計劃常見問題(FAQs)
1. 如何參加慢病共治計劃?
慢病共治計劃參加者需符合以下資格及完成相關手續:
- 45歲或以上的香港居民,且目前未確診患有糖尿病或高血壓
- 必須登記加入電子健康紀錄互通系統(醫健通),並成為居住或工作地區的地區康健中心或康健站會員
- 可透過親身前往康健中心由工作人員協助配對醫生,或直接聯繫標有「慢病共治計劃」標籤的家庭醫生診所進行登記
2. 如何成為地區康健中心會員?
要成為地區康健中心會員有兩種主要途徑:
- 方法一: 親身前往全港各區的地區康健中心或康健站進行登記
- 方法二: 若市民直接聯絡參與計劃的家庭醫生進行登記,該家庭醫生在診症時,也會同時為參加者辦理登記成為地區康健中心或康健站會員的手續
3. 如何配對家庭醫生?
市民可以透過以下兩種方式進行配對:
- 中心配對: 在加入地區康健中心成為會員並同意使用醫健通後,由中心協助配對家庭醫生
- 自行搜尋: 市民可瀏覽基層醫療署官方網站的「搜尋家庭醫生」頁面,尋找帶有計劃標籤的診所,直接與心儀的醫生聯絡並進行配對



